Diagrams

This section contains visual representations of the project’s architecture, data flow, and key components.

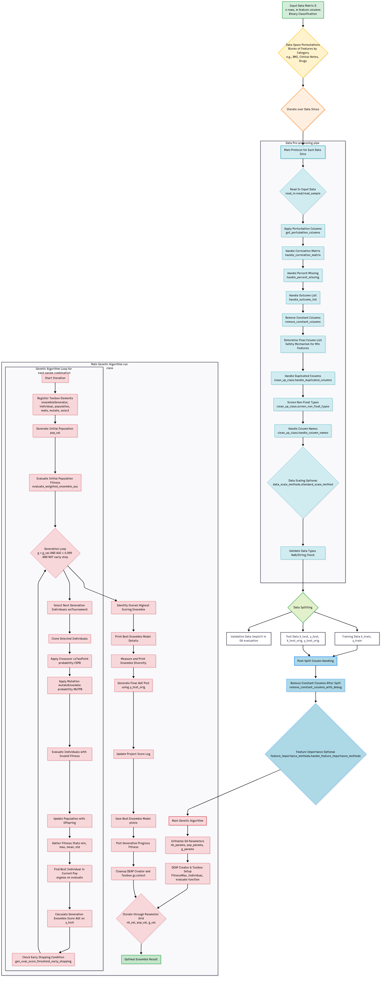
Data Pipeline and Genetic Algorithm

GA Example usage, data grid and GA grid permutations, system flow

Illustrates the genetic algorithm search over grid parameters.

Illustrates the genetic algorithm search over grid parameters. (See example usage).

GA Data Flow

GA Data Flow Diagram

Illustrates the data flow through the genetic algorithm pipeline.

Model Class Structure

Model Classes Diagram

Shows the inheritance hierarchy and relationships between model classes.

Genetic Algorithm Components

Weighting System

GA Weighting Diagram

Demonstrates the weighting mechanism used in the genetic algorithm.

Parameter Space Grid

Grid Parameter Space GA Diagram

Visualizes the parameter space exploration grid used by the genetic algorithm.

Model Generation Workflows

SVC Model Generation

SVC Model Generation

PyTorch Model Generation

PyTorch Model Generation

XGBoost Model Generation

XGBoost Model Generation